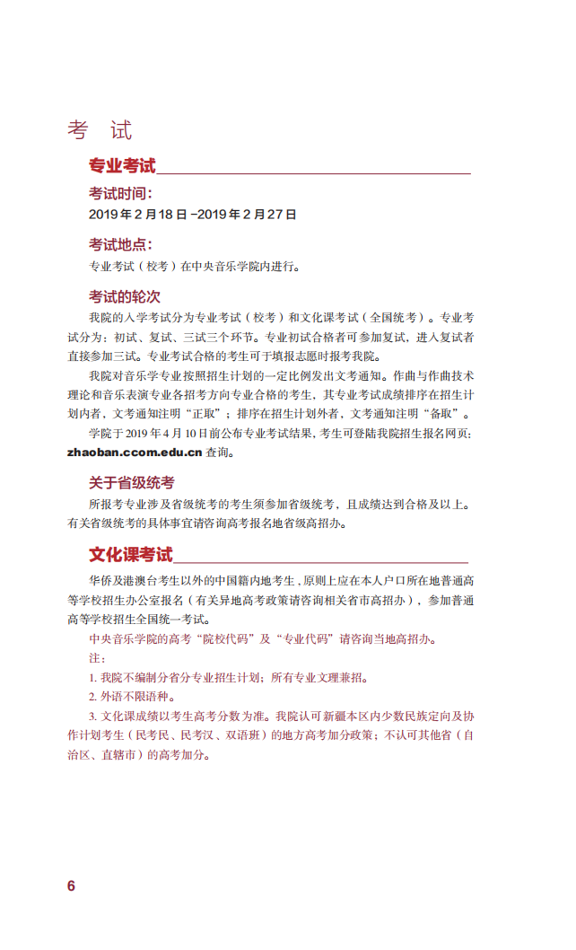
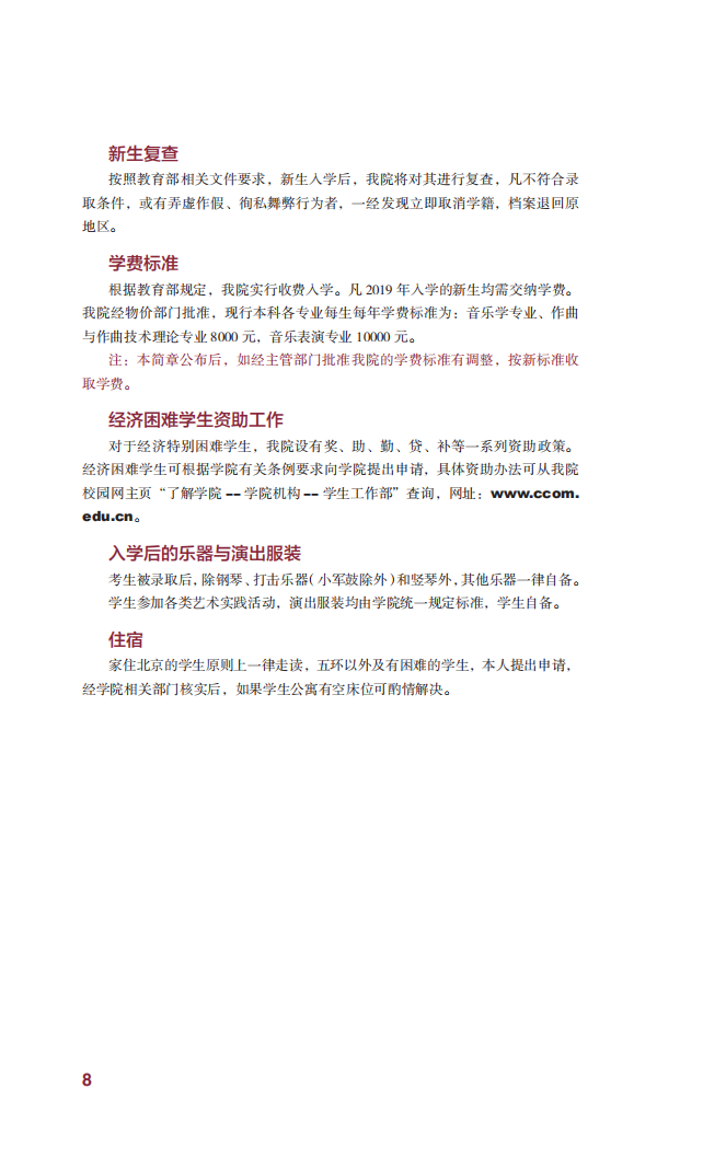
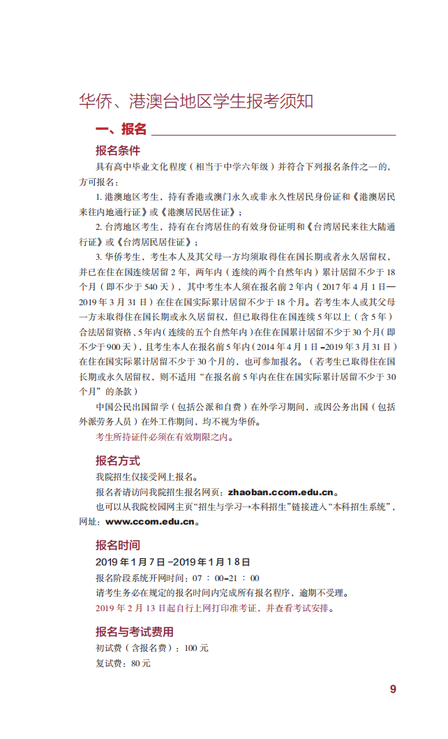
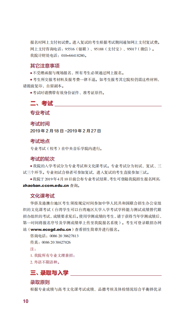
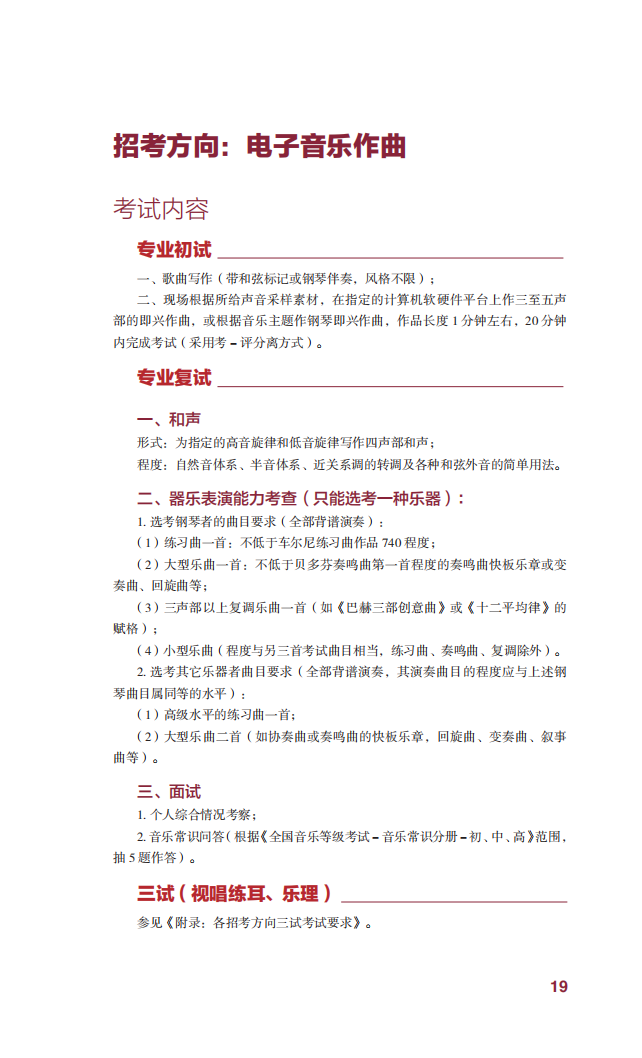
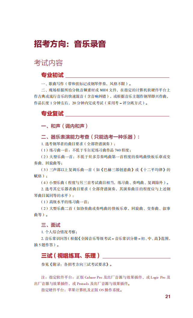
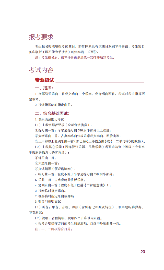
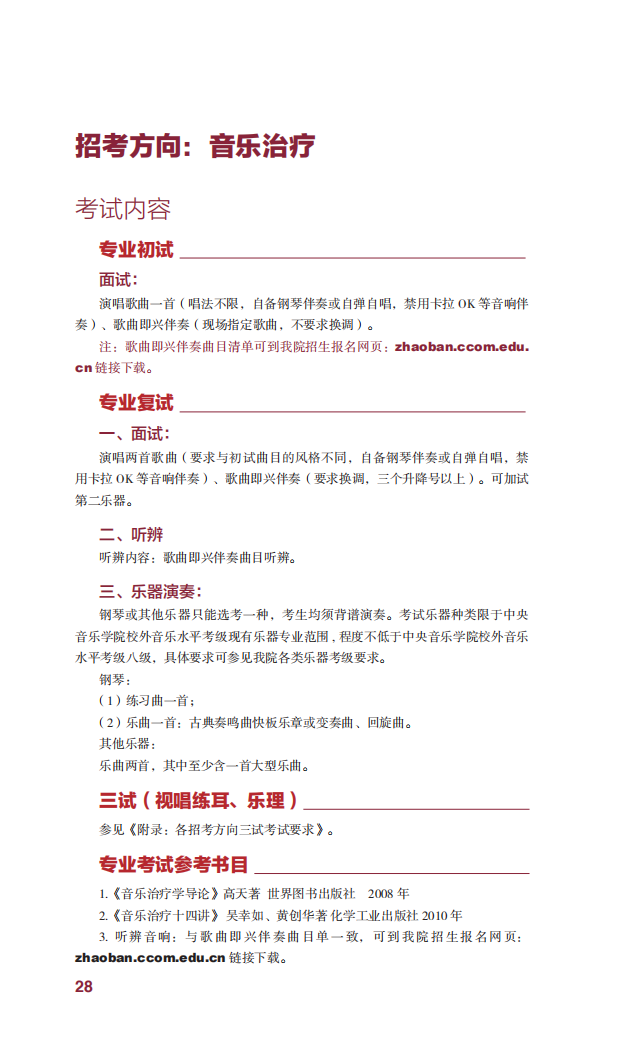
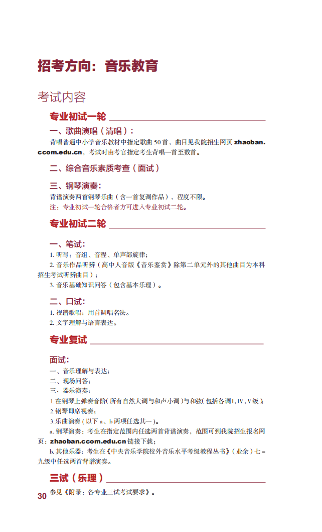
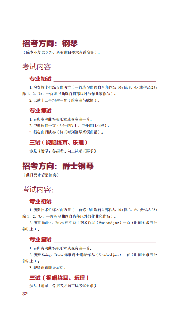
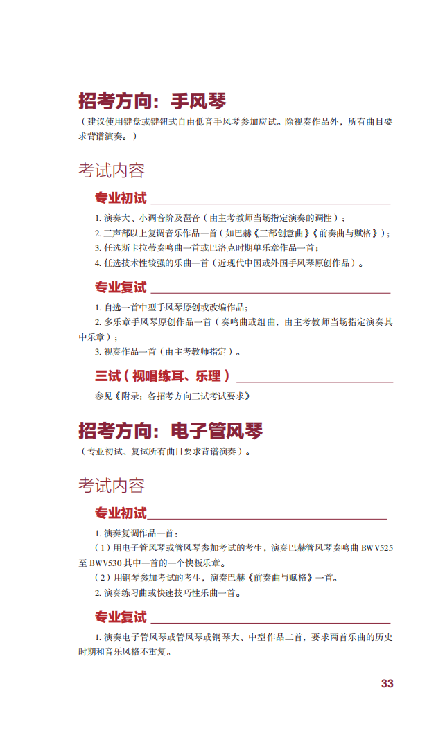
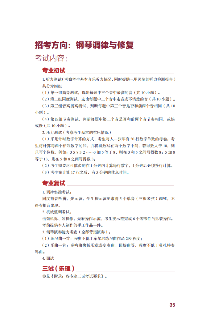
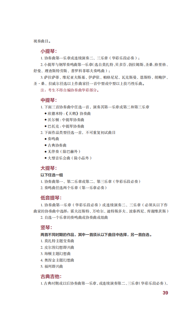
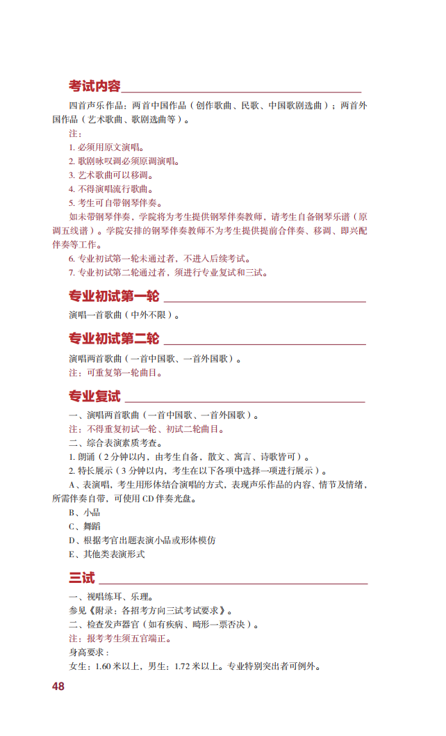
400-0094-002
文章來源:2019-02-11 10:14:19
中央音樂學院(Central Conservatory of Music),簡稱“央音”,位于首都北京。學院成立于1949年,是一所培養高級專門音樂人才的高等學府,直屬于中華人民共和國教育部,是全國藝術院校中唯一的一所“211工程”重點建設大學。
學校原為1940年在重慶青木關成立、抗戰勝利后復員南京的國立音樂院。1949年在天津由國立音樂院(含幼年班)、東北魯迅文藝學校音工團、華北大學文藝學校音樂系、國立北平藝術專科學校音樂系,以及分設于上海、香港兩地的中華音樂院等音樂教育機構合并組建而成,同年底正式定為現名,1950年初夏補行成立典禮。1952年全國高校院系調整中燕京大學音樂系并入。1958年自天津遷至北京現址。1960年被確定為國家重點高等學校,1999年被列入國家“211工程”重點建設學校。學校原隸屬于文化部,2000年劃轉教育部管理。
中央音樂學院在繼承中華民族音樂傳統和經驗的同時,不斷吸納世界各國、各民族的優秀音樂文化,以博大的胸懷,容納各種學術力量,保持旺盛的活力。





















































