最近大多數的藝考生都已填好志愿,相信各位家長和藝考生都迫切地想知道自己是否能被順利錄取?今天小編收集、整理了各省各批次錄取時間,供各位藝考生和家長參考!
其中以下省份暫時未公布可查看報考書籍了解:
黑龍江、貴州、西藏 陜西、甘肅、寧夏、青海
北京
2019年北京高招錄取時間安排
今年北京繼續實施高招錄取批次改革,本科錄取設置本科提前批和本科普通批兩個批次,專科錄取設置專科提前批和專科普通批兩個批次。本、專科提前批次志愿中又分為藝術類和普通類兩大類,兩類志愿不能兼報。
本科普通批次志愿設置為16所平行志愿高校。6月25日8時至29日20時,統考考生填報本科志愿,單考考生填報單招志愿。7月21日8時至22日20時,高職專科填報志愿。
錄取日程安排:
志愿填報時間安排如下:
6月25日8:00—6月29日20:00 統考本科志愿和單考單招志愿填報
7月21日8:00—7月22日20:00 統考專科志愿填報
預計7月10日 統考本科提前批(藝術類A段)志愿征集
預計7月12日 統考本科提前批(藝術類B段)志愿征集
預計7月18日,20日(降分)統考本科普通批志愿征集
預計7月26日 統考專科提前批志愿征集
預計7月29日 統考專科普通批志愿征集
天津
2019年天津藝術類志愿填報時間安排
本科批次錄取將在7月10日至15日之間開始,8月1日之前完成;全部錄取工作將在8月上旬結束。
河北
2019年河北藝術類志愿填報時間安排
藝術、體育類填報志愿時間是如何安排的?
6月24日18時至6月27日18時填報本科提前批A和本科提前批B一志愿;
7月11日11時至17時填報本科提前批A二志愿;
7月15日17時至7月16日8時填報本科提前批B二志愿。
7月21日17時至7月23日16時填報本科二批一志愿;
7月29日20時至7月30日17時填報本科二批二志愿。
8月2日12時至8月4日9時,填報本科二批三志愿,專科提前批一志愿;
8月7日18時至8月8日16時填報專科提前批二志愿。
山西
2019年山西高招錄取時間安排
一、提前批次(7月4日—17日)
(一)提前錄取的藝術類、體育類本科院校7月4日至14日錄取。
(二)提前錄取的第一批本科院校錄取時間為7月9日至10日。面向貧困縣區招“專項生”第一批本科院校(含提前一批本科院校)7月11日至12日錄取。
(三)提前錄取的第二批本科院校錄取時間為7月14日。
面向貧困縣區招生“專項生”第二批本科院校(含“專項生”提前二批本科院校)7月15日至16日錄取。
(四)免費醫學定向生院校7月17日錄取。
二、本科院校批次(7月17日—8月13日)
(一)第一批本科A類院校7月17日至20日錄取;
第一批本科A1類院校7月20日至21日錄取;
第一批本科B類院校7月22日至25日錄取。
(二)第二批本科A類院校7月27日至30日錄取;
第二批本科B類院校8月2日至4日錄取。
(三)第二批本科C類院校8月7日至11日錄取。
三、專科(高職)院校批次(8月14日—26日)
(一)提前錄取的專科(高職)院校8月14日錄取。
(二)專科(高職)院校8月16日至26日錄取。
四、征集志愿(隨錄取批次網上征集)
所有院校均不設服從調劑志愿。各批次按相關規定投檔后完不成招生計劃的院校分批次實行網上征集志愿。征集志愿設置視當批院校缺額情況確定。請考生隨時瀏覽山西招生考試網(www.sxkszx.cn)發布的征集志愿公告。
內蒙古
2019年內蒙古藝術類批次錄取時間安排
藝術體育類院校(專業)錄取安排:
7月2日:考生第一次填報本科提前A批美術類、音樂類、編導類、其他藝術類、體育類志愿。
7月3日:本科提前A批藝術體育院校開始下載考生第一志愿信息,并在規定時限內完成第一志愿錄取;前一志愿完成錄取后,公布剩余招生計劃,網上征集考生志愿;院校依次對后續志愿考生進行錄取。
7月14日左右:考生第一次填報本科提前B批美術類、音樂類、編導類、其他藝術類、體育類志愿。
7月15日左右:本科提前B批藝術體育院校下載考生第一志愿信息,并在規定時限內完成第一志愿錄取;前一志愿完成錄取后,公布剩余招生計劃,網上征集考生志愿;院校依次對后續志愿考生進行錄取。
專科提前批藝術類院校(專業)錄取(7月27日)
7月27日:考生第一次網上填報此類專科提前志愿。
7月27日:院校下載考生第一志愿信息,并在規定時限內完成第一志愿錄取;前一志愿完成錄取后,公布剩余招生計劃,網上征集考生志愿;院校依次對后續志愿考生進行錄取。
7月27日:專科提前全部招生計劃完成錄取
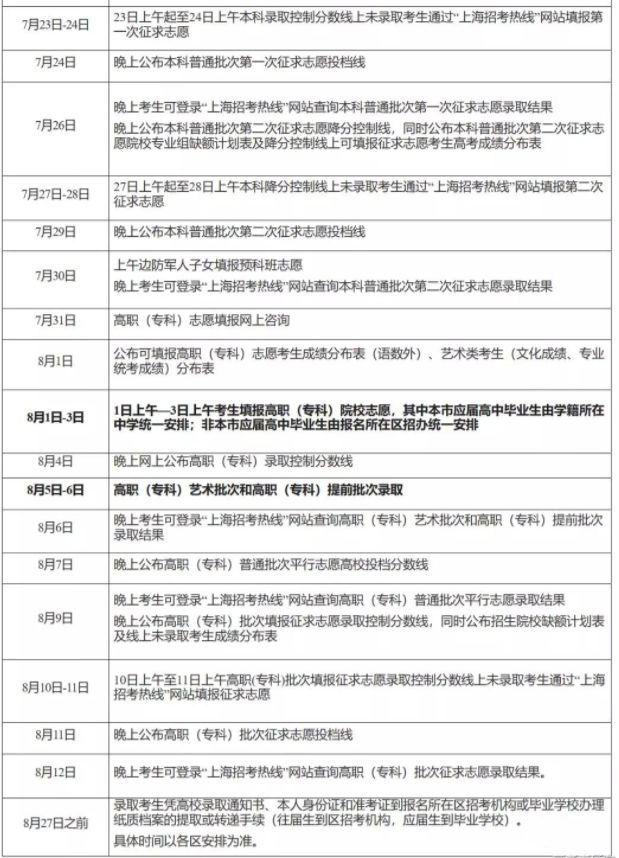
上海
2019年上海志愿填報各批次日程安排
江蘇
2019年江蘇省普通高校招生錄取批次和時間安排如下:
文科類、理科類錄取時間
提前錄取本科院校,7月8日-12日錄取;
第一批本科院校,7月15日-19日錄取;
第二批本科院校,7月21日-25日錄取;
高職(專科)院校,8月1日-5日錄取;
高職(專科)注冊入學院校,8月7日-11日錄取。
體育類、藝術類錄取時間
提前錄取本科院校,7月8日-15日錄取(其中藝術類分為3小批);
高職(專科)院校,7月29日-31日錄取。
浙江
2019年浙江藝術類批次錄取時間安排
6月23日 公布藝術類分段線,一分一段表,提供藝術類考生綜合分成績、位次號查詢。
6月26日8:30—6月27日17:30 符合要求考生填報藝術類第一批及提前錄取院校、第二批第一段平行投檔志愿。
(一)藝術類第一批提前錄取
提供志愿考生信息 6月28日8:30
三位一體招生院校錄取名單確認 6月28日16:30
(二)藝術類第一批
第一志愿投檔 7月10 日8:30
退檔錄檢結束 7月11日11:00
第二志愿投檔 7月12日8:30
退檔錄檢結束 7月12日16:30
(三)藝術類第二批
第一段平行投檔錄取:
平行志愿投檔 7月17日20:30
退檔錄檢結束 7月18日16:30
公布剩余計劃 7月20日上午
第二段志愿填報: 7月23日8:30—7月24日17:30
第二段平行投檔錄取:
平行志愿投檔 7月28日8:30
退檔錄檢結束 7月29日16:30
公布征求計劃 7月31日上午
征求志愿填報: 8月3日8:30—8月4日17:30
征求志愿投檔錄取:
征求志愿投檔 8月8日8:30
退檔錄檢結束 8月9日16:30
安徽
2019年安徽藝術類批次錄取時間安排
福建
2019年福建藝術類批次錄取時間安排
江西
2019年江西高招錄取時間安排
我省2019年高招集中錄取工作將于7月8日—8月13日在江西教育發展大廈進行。共分六個批次進行錄取:
1. 7月8—12日,提前批本科錄取;
2. 7月13—15日,國家專項本科錄取;
3. 7月16—22日,第一批本科(含自主招生,高校專項,綜合評價錄取,高水平藝術團、高水平運動隊,地方專項、蘇區專項,體育類等)錄取;
4. 7月23日—31日,第二批本科(三校生本科)錄取;
5. 8月5—7日,提前批高職(專科)錄取;
6. 8月8-13日,高職(專科)。
山東
2019年山東高招錄取時間安排
河南
2019年河南藝術類批次錄取時間安排
湖北
2019年湖北藝術類批次錄取時間安排各批次錄取查詢時間
藝術本科(一)校考自發證 7月10日
藝術本科(一)統考 7月13日
藝術本科(二) 7月22日
高職高專提前批藝術類 7月30日
各批次征集志愿時間
藝術本科(一) 7月15日 15:00—16日11:00
藝術本科(二) 7月24日 15:00—25日11:00
高職高專提前批藝術類 8月1日 15:00—2日11:0
湖南
2019年湖南志愿填報錄取時間安排
廣西
2019年廣西錄取批次投檔錄取時間安排
海南
2019年海南藝術類志愿填報辦法及時間錄取批次及時間安排
今年我省的錄取工作,共分5個批次進行,從7月10日開始至8月15日結束。
1.本科提前批錄取學校:軍隊、公安、司法和消防類院校;教育部直屬師范院校的公費生師范專業;海南師范大學鄉村小學教師定向公費培養師范生計劃、海南醫學院農村訂單定向免費本科醫學生計劃;招收外語小語種專業的學校;招收邊防管理專業和偵查學專業的學校;招收飛行技術專業的學校;招收輪機工程和航海技術專業的學校;藝術類本科院校和在藝術類招生的其它本科學校;香港中文大學和香港城市大學等安排在本批錄取的學校。
錄取時間為7月10日至12日(其中,藝術類本科“校考”學校錄取時間為7月10日,使用我省藝術類“省級統考”成績錄取的學校錄取時間為7月11日至12日)。
國家專項計劃錄取學校的錄取時間為7月12日。
2.本科A批錄取學校:“雙一流”建設高校、教育部直屬高校、國務院有關部門所屬高校和一般本科學校(含參加本批錄取的體育院校和在體育類招生的其它本科學校)。
錄取時間為7月15日至22日。其中,自主招生、高校專項計劃、高水平藝術團等特殊類型招生的學校錄取時間為7月15日。
3.本科B批錄取學校:獨立學院和民辦本科學校(含參加本批錄取的體育院校和在體育類招生的其它本科學校)。
錄取時間為7月29日至8月1日。
4.專科提前批錄取學校:
需面試的公安類專科學校錄取時間為7月13日。
招收輪機工程技術和航海技術等專業的專科學校,招收藝術類專業的高職專科學校,開展訂單式人才培養試點工作的高職專科學校,錄取時間為8月7日至9日。
5.高職專科批錄取學校:本科學校的專科專業、高等專科學校、高職學校,招收體育類專業的高職專科學校。
錄取時間為8月11日至15日。
重慶
2019年重慶志愿填報時間及錄取時間安排錄取時間

征集志愿時間
四川
2019年四川高招錄取時間安排各批次投檔和錄取時間
本科提前批國家專項 7月3日
免費醫學定向 7月4日-5日
本科提前批 7月7日-10日
國家專項計劃 7月11-12日
地方專項計劃 7月13日
本科第一批 7月18日-20日
深貧縣普通類本科 7月23日-24日
省屬院校免費師范本科 7月26日
本科第二批 7月29日-8月2日
專科提前批 8月6日-7日
深貧縣普通類專科 8月9日
專科批 8月12日-14日
藏區“1+2” 8月17日
各批次征集志愿時間
本科提前批國家專項 7月5日
免費醫學定向 7月5日
本科提前批 7月10日
國家專項計劃 7月12日
本科第一批(含國家專項計劃、地方專項計劃)7月20日
深貧縣普通類本科 7月24日
本科第二批(含省屬院校免費師范本科) 8月2日
專科提前批 8月7日
深貧縣普通類專科 8月9日
專科批 8月14日
云南
2019年云南高招錄取時間安排
征集志愿時間安排
遼寧
2019年遼寧藝術類批次錄取時間安排1.本科提前批院校錄取:7月7日至10日。
2.本科批院校錄取:7月11日至23日。
(1)7月11日至13日,第一階段(美術類)平行志愿院校錄取;
(2)7月14日至18日,第二階段(美術類及其他藝術類)傳統有序志愿院校錄取;
(3)7月19日
6:00前,公布藝術類本科批錄取第一階段(美術類)、第二階段(美術類及其他藝術類)傳統有序院校志愿剩余招生計劃;8:00—12:00,考生查詢剩余招生計劃并通過高考志愿網上填報系統自愿按時填報;15:00前,收集、整理“征集志愿”信息。
(4)7月19日18:00至23日,第一階段(美術類)、第二階段(美術類及其他藝術類)傳統有序志愿院校“征集志愿”補充錄取;
3.藝術類高職(專科)批院校錄取:7月25日至8月1日。
(1)7月25日,第一階段(美術類)平行志愿院校錄取;
(2)7月26日至29日,第二階段(其他藝術類)傳統有序志愿院校錄取;
(3)7月30日6:00前,公布藝術類高職(專科)錄取第一階段(美術類)、第二階段(其他藝術類)傳統有序志愿院校剩余招生計劃;8:00—12:00,考生查詢剩余招生計劃并通過高考志愿網上填報系統自愿按時填報“征集志愿”;15:00前,收集、整理“征集志愿”信息。
(4)7月30日18:00至8月1日,第一階段(美術類)、第二階段(其他藝術類)傳統有序志愿院校“征集志愿”補充錄取。
吉林
2019年吉林高招錄取時間安排
新疆
2019年新疆高招錄取時間安排 自治區2019年普通高校招生錄取工作將于7月8日正式開始,預計8月31日結束。

讀完上面的內容,希望對2019年的藝考生有所幫助,星干線藝考始終堅持把握藝考的最新動向,在此小編祝愿每一位2019屆的藝考生考入自己理想的大學。
返回藝考聚焦列表